繁體版
|
手机版
|
无障碍浏览
|
登录
|
注册
政务公开搜索
政务动态搜索
网站首页
网站首页
县政府
走进澧县
澧州资讯
政府信息公开
解读回应
政务服务
互动交流
您的位置:
首页
>
解读回应
>
图文解读
索
引
号:
/202107-00006
信息分类:
政策法规
发布机构:
常德市人民政府
生成日期:
2022-12-29
名 称:
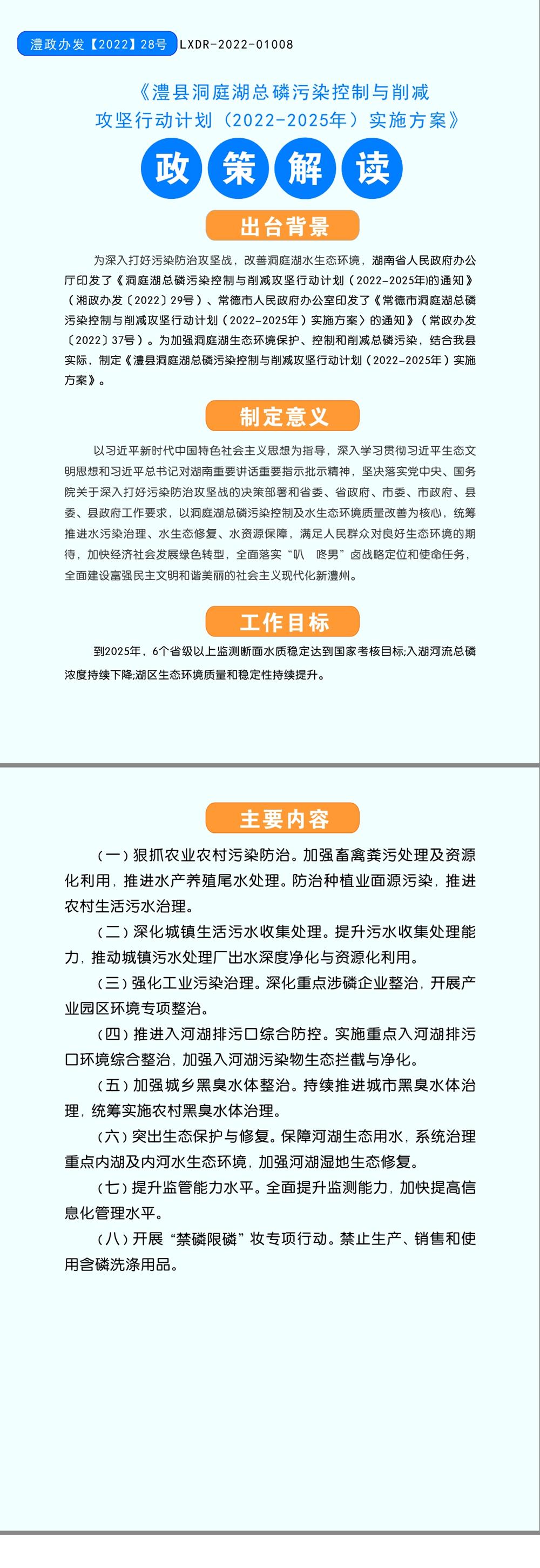
图解:《澧县洞庭湖总磷污染控制与削减 攻坚行动计划(2022-2025年)实施方案》的政策解读
内容分类:
有效性:
有效
废止日期:
暂无
文 号:
关
键
词:
索
引
号:
/202107-00006
信息分类:
政策法规
发布机构:
常德市人民政府
生成日期:
2022-12-29
名 称:
图解:《澧县洞庭湖总磷污染控制与削减 攻坚行动计划(2022-2025年)实施方案》的政策解读
内容分类:
有效性:
有效
废止日期:
暂无
文 号:
关
键
词:
图解:《澧县洞庭湖总磷污染控制与削减 攻坚行动计划(2022-2025年)实施方案》的政策解读
2022-12-29 09:41
来源:常德市生态环境局澧县分局
字号:
大
中
小
打印
扫一扫在手机打开当前页
湘易办
政府领导
网上信访
返回顶部